插件介绍、下载安装与功能详解
本插件由Emil开发,致力于汉化以及提高PmxEditor(以下简称PE)易用性,并为PE提供更多的绑骨实用功能。本插件基于PmxEditor_0275版本开发,因为PmxEditor_0275版本已经将.Net运行时更新为.NET Framework4.8,所以不再支持Windows XP系统运行,因此尽量在最新版本的 PE下使用本插件。
注意:本插件已经到了开发终期,此为最终版,后续将不再更新插件的功能。
从上述地址下载并解压后的PE多功能信息处理插件.dll文件,复制粘贴到PE根目录下的_plugin目录里,如下图所示
图:将.dll文件复制到_plugin目录
然后回到PE根目录打开PmxEditor.exe,如果没有报错,并能在主窗口显示
图:安装成功后主窗口显示的三个插件按钮
红框中的三个选项,则代表插件安装成功。
本插件在 PE主窗口内增加了一些功能,以下内容是对这些增加功能的介绍和教程
点击在主窗口上方的点击汉化按钮,点击后,该按钮的文字会改变成已汉化
图:汉化功能按钮
此时,整个PE主程序将会被汉化为中文,同时位于,Joint选项卡下的参数说明里的描述也会同时被汉化。再次点击已汉化则界面会恢复为日文原文。
(PS:因技术原因,无法对PE所有部分,比如对话框的文字进行汉化)
(PS2:本插件在插件作者信息显示里内置了简易的汉化工作,方便日后新版本PE的汉化)

该功能为快捷启用和禁用快捷键,因新版PE已经自带了很多快捷按键,所以这个功能用处不多了,配置快捷键请浏览下面关于快捷方式的教程。

顾名思义,点击该按钮将会显示多功能插件的主界面。
详细内容将在下一章节介绍。
以下将会介绍,PE多功能插件嵌入到PE主程序内的功能。
将选中第二个材质的 UV复制到第一个材质的 UV1~UV4中

在材质栏中,列表选中两个相同的材质,然后右键,会出现合并选中材质的UV到的选项卡功能,点击UV1~UV4其中一个后,会将第二个材质里的UV复制到第一个材质里对应的UV1~UV4里面去。
因大多数UV编辑插件没有直接编辑UV1~4的功能,所以开发出先编辑克隆材质的UV然后将克隆出来的材质的UV复制到源材质UV1~UV4的功能。
使用方式如下:

在骨骼列表中,选中骨骼后右键将显示改变日英名的功能

该插件功能用于提供快速修改选中骨骼的英文名或日文名,使用该功能之前,需要先编辑词典,如已经保存有词典则可以跳过这一步。
使用方式如下
1.准备一个带有日文和英文骨骼名的模板模型,该模型只要准备一份就可以了,用来生成词典。


2.选中所有骨骼,点击保存到词典

这个时候,日文英文的对照词典将会保存到

PE根目录下的_data文件夹中的和英变换.txt文件中
(PS:如果在另一个模型模板下进行同样的保存到词典操作,并不会覆盖之前保存到词典的数据,而是如果找到新的词条则添加,如果找到重复的词条,则覆盖该词条)
3.在有词典的情况下只需要选中想要更改名称的骨骼,右键改变日英名称->改变英文名就能根据选中骨骼的日文名,查找词典,如果能找到日文名对应的英文名,则将选中骨骼的英文名改为词典里找到的英文名。

4.在有词典的情况下选中想要更改名称的骨骼,右键改变日英名称->改变日文名就能根据选中骨骼的英文名,查找词典,如果能找到英文名对应的日文名,则将选中骨骼的日文名改为词典里找到的日文名。

另.因某些由别的工具导出的模型,导入到PE里以后,会在日文名中填入英文的名称,如下图所示

为方便正确改名操作,所以提供先将日文名复制到英文名的功能,

点击复制日文名到英文名后,选中骨骼的日文和英文将会有相同的字符串,此时可以使用改变日文名功能,来根据词典查找骨骼英文所对应的日文名称。
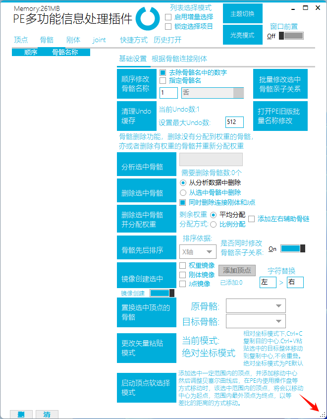
点击PE主窗口的显示多功能插件按钮后,将会显示PE多功能信息处理插件的主体界面

以下将会介绍该插件的各个功能,以及使用方法。


此处将会显示插件所消耗的内存,该显示的内存并不准确,此处可以点击,点击以后将会调用一次内存回收,来释放小量的内存空间

上方有一个一直转动的缺口圆环,该缺口圆环转动并没有特别的用处,只是用来显示插件是否卡顿,以及插件是否还在运行中,如果插件卡死未响应,该缺口圆环也会停止转动。
该缺口圆环也可以点击,点击后将会显示插件的开发作者信息,源代码地址,使用UI来源等信息,该信息窗口将会在10秒以后自动关闭


同时,在这个信息窗口内,隐藏了个简易汉化工具,点击启动汉化工具将会显示该工具的窗口

因PE多功能插件将不会有后续更新,因此开发该工具以方便日后其他人维护PE的汉化,亦或者哪些汉化有错误,使用者可以自行修改该汉化错误
点击保存并应用后,汉化文件将会保存到

PE根目录下的_data文件夹中的Translate.dat文件中
分享Translate.dat文件给其他人到该目录下,如果其他人也安装了此版本的PE多功能插件,将会自动忽略PE多功能插件自带的汉化,而使用你分享的汉化文件。

PE多功能插件的大部分功能,都需要先选中操作对象,比如骨骼,刚体,Joint啥的,

不管是在列表中,还是在模型窗口,选中的对象都会同步自动添加到PE多功能插件的对应项目列表中。
而列表选择模式,则为添加项目到列表提供以下两种模式
1:此时,如果在列表选择模式中,选中启用增量选择模式,则选中的对象将会自动添加到列表,如下图所示

2:如果在列表选择模式中,选中锁定选择项目模式,则在PE中不管选择什么对象,都不会影响PE多功能插件列表,如下图所示

3:在列表中有元素的情况下,选中列表选择模式中,两个模式的任意一种,都可以通过点击列表中的元素来反选PE主程序的项目。

另:在列表的左下角,提供删和清两个按钮

顾名思义,删就是删除选中的对象,清就是清空列表。

一个并没有太大用处的功能,主要是为插件提供一些配色,以及明暗模式的切换


点击开关后,PE多功能插件会在是否前置的模式下切换,切换到ON的状态下,PE多功能插件会一直处于最前方
注意:有可能PE多功能插件前置会阻挡一些PE的消息窗口,导致无法点击任何按钮,这个时候,尝试按一下回车键,可能可以让PE的消息窗口通过,程序会重新响应。
作为PE多功能信息处理插件的默认页,在骨骼页提供了大量的功能,因此,大量的功能对隐藏到了下面

因此,你可以选择拉动左侧的滚动条来显示隐藏到下方的功能
也可以拉动右下角的三角让窗口达到最大来显示所有的功能项目

接下来将介绍位于骨骼页-基础设置内的各个功能。

该功能用于自动为选中骨骼名称的末尾给添加数字序号。

该功能在刚体和Joint里都有同样的版本,操作方式一样,只是操作的对象不一样,所以在刚体和Joint页面中将不会再赘述,详细使用方式就参考骨骼顺序改名。
1:默认勾选的去除骨骼名中的数字在勾选情况下,选中的骨骼名将自动剔除数字部分,虽然在左侧列表中还显示骨骼名带有数字的原文,但实际操作时候是会自动剔除掉的要注意的是,如果数字位于骨骼名的中间,比如右袖1.1这种的,会自动将所有数字剔除,只保留[右袖_]部分

这点在右下方的框内有显示,实际改名后,也会按照右袖_1,右袖_2,这样子进行改名操作。
2:如果勾选指定骨骼名则右下角灰白色的输入框会变成亮明的可编辑状态

在右下角的输入框内输入字符,然后点击顺序修改骨骼名则选中的骨骼名字将会自动更改为输入框内的文字+数字序号的状态
PS:

输入框右侧的蓝色方块也是可以点的,点了之后,就相当于点击了顺序修改骨骼名称这个按钮。
3:在左下角的输入框内的数字1,代表顺序数字的起始数从1开始计数

可以更改为其它的数字,比如输入2再点击顺序改名,则

选中的骨骼将从2开始计数。
PS:如果这个输入框内不输入任何字符,或者输入的不是数字,这种情况下点击修改名称,将会使选中的骨骼名称变为相同的骨骼名


将列表中选中的骨骼的亲子关系,按照左侧列表从上到下的顺序连接起来,操作方式如下图所示

基础设置根据骨骼连接刚体

该功能的用处是用于清理PE的Undo历史操作记录(注:并不是清理多功能插件的Undo记录,多功能插件并没有记录操作的功能)每一次PE(包括PE的插件)对模型进行任何修改操作之后,显示在这里的当前Undo数都会自动加一,此时,如果你确定之前的历史操作记录已经不需要了的话为了减少内存消耗,以及增加PE的运行流畅度等等,可以选择点击这里的清理Undo缓存按钮,则记录在PE里的全部Undo记录会被清空(之前的操作就无法撤销了)另外,PE并没有限制最大能够记录的Undo操作数量,但是对于某些很多面数的大模型,记录的Undo历史操作过多的话,PE占用的内存会非常大,且会变得非常卡。在这里,多功能插件提供了一个能够设定最大记录历史操作数的功能,如下图所示,在设置最大Undo数右侧的输入框内,输入你想记录的最大缓存数(我觉得记录10到20个操作就足够了),当记录的历史操作数大于你设置的数量的时候,则旧的历史记录将会被丢弃。

基础设置根据骨骼连接刚体

该功能并不隶属于多功能插件里的功能,是PE旧版本的一个批量改名功能点击打开PE旧版批量名称修改将会显示如下图所示的窗口

PE旧版本的批量改名比新版本的好用,所以特此顺手从旧版本的PE里移植过来因为该功能不属于多功能插件里的(也就是说不是我写的),所以在此就不提供该功能的使用教程了。
PS:在旧版本的基础上,增加了一个修改文字大小的功能,因为我觉得的旧版本显示的字实在是太小了另外增加了另存词典按钮和获得词典原数据的选项方便大家使用。

先介绍一下该部分功能的一般使用场景

某些时候,我们为这类长发做物理的时候,为了简便,会把这类长发当作裙子来使用曲面插件自动生成物理但是这类长发只有后面有头发覆盖的部分骨骼才会分配到权重,也就是说,位于额头前方的骨骼完全是没有用处的为了能简便的删除曲面插件处理过后,无用的骨骼以及跟骨骼相连的刚体和J点,特此开发该插件功能。
使用方式如下:

顶点骨骼刚体joint顺序骨骼名称
1.首先选中所有使用曲面插件制作出来的头发物理骨,然后点击分析选中骨骼,这个时候,插件会自动计算选中骨骼中,没有包含任何权重的骨骼,并显示出需要删除的骨骼数量。
2.在勾选从分析数据中删除这个选项以后,点击删除选中的骨骼,插件会自动删除上面分析出来,没有带任何权重的骨骼,同时,如果勾选了同时删除连接刚体和丿点(默认勾选)的情况下,和被删骨骼相关联的刚体以及J点会被一并清除掉。
PS:如果勾选了从选中骨骼中删除这个选项以后,再点击删除选中的骨骼,插件会自动删除选中的骨骼(不需要先点分析选中骨骼就可以直接删除),同时跟上述一样,在勾选了同时删除连接刚体和丿点的情况下,相连的刚体和丿点也会一并删除该功能适用于重建由曲面插件创建的物理,不过要注意的是,此时原本属于该骨骼的权重值会回归到模型第一根骨骼中,为了安全起见,防止权重错乱等情况出现,建议将该部分的顶点权重全部初始化后再使用曲面插件创建物理。

上图红框中的部分,就是删除选中骨骼并分配权重的功能区域。
该功能的应用场景如下

在上图中,红框中的这条骨骼虽然包含有部分顶点的权重,但是该骨骼的大部分区域,其实并没有覆盖到顶点,这个时候,我们会觉得这根骨骼有点多余所以,我想删除这根骨骼,同时在删除顶点后将属于这根骨骼的权重分配给附近的其它骨骼,并没有覆盖到顶点,这个时候,我们会觉得这根骨骼有点多余该功能的使用方式和上方的删除选中骨骼功能是一样的,只要选中想要删除的骨骼并点击删除选中骨骼并分配权重按钮后就能删除选中的骨骼,但是此时含有被删除骨骼的顶点权重并不会变成模型的一个个骨骼而是会被自动分配到附近的骨骼中,并且勾选了同时删除连接刚体和J点的情况下,相连的刚体和J点也会一并被删除。
该功能的关键是在于如何分配被删除骨骼的权重,以下提供了两种权重分配模式,我将介绍。
注:以下只是为了演示方便,所以只选择一根骨骼,实际使用的时候,建议选择一整条骨骼链进行删除,插件将会自动按照从骨骼链末端往骨骼链头部的方向进行删除并分配权重的操作。

比方说,我们有这样的一个顶点,中骨有25点权重,右骨有25点权重,中下骨有50点权重模式1:平均分配在勾选平均分配模式下,我们点击删除选中骨骼并分配权重按钮


此时,原本属于中骨的权重25点被对半分成了12.5,并分别加给了中下骨(50+12.5=62.5)和右骨(25+12.5=37.5)
模式2:比例分配还是上图的模型,在勾选比例分配模式下,我们点击删除选中骨骼并分配权重按钮


此时,原本属于中骨的权重25点按照中下骨占有50/75,而右骨占25/75来计算,所以中下骨的权重为 50+25(50/75)=66.67,右骨的权重为 25+25(25/75)=33.33这两种模式并没有说使用哪种模式来分配权重比较好,建议按照实际效果来决定使用哪一种模式。
另:以上的操作,仅对顶点上权重已有的骨骼进行权重分配如下图所示,选中的顶点权重属于中骨中下骨右骨,这个时候,如果我们选择使用插件的该功能删除中骨,则权重只会分配给中下骨和右骨

而我们想把中骨删除后,剩余的顶点权重分配给左骨和右0骨的话,这个时候就可以使用添加左右辅助骨链的功能了。

勾选添加左右辅助骨链的选项,则界面上会出现相对应的功能区域

操作方式如下

操作方式如上图所示,首先选中待删骨骼左侧列的骨骼链,然后点添加到左列骨骼,此时下方文字会显示添加了多少骨骼(PS:该文字可以点击,点击后会在模型窗口显示选中了哪些骨骼)然后选中待删骨骼右侧列的骨骼链,点击添加到右列骨骼,此时下方同样会显示右列骨骼添加了多少,并且同样可以点击显示选中了哪些骨骼。最后再选中待删的骨骼,点击删除选中骨骼并分配权重按钮后,选中的骨骼会被删除,同时权重会自动分配到左右两列骨骼中。删除完毕后,点击清空添加的骨骼按钮,此时会清空所添加的左右列骨骼。权重分配同样是根据平均分配和比例分配的选择来计算的,与不添加辅助骨骼链一些区别,计算方式如下

我们还是以该顶点为例,该顶点的权重中骨25点,中下骨50点,右骨25点我们添加左骨到左列骨骼中,右0骨到右侧骨骼中,然后选中中骨点击删除选中骨骼并分配权重

模式1:添加辅助骨骼链后的平均分配

此时,该顶点的权重被平均分配给了左骨和右0骨各50点权重值
模式2:添加辅助骨骼链后的比例分配

还是跟上面一样,只不过这次我们勾选比例分配模式的情况下,然后选中中骨点击删除选中骨骼并分配权重

在添加了左右辅助骨模式下删除选中的骨骼,权重按比例分配方式是依据顶点距离最近骨骼的距离计算的比如上图所示,权重值是根据顶点距离右0骨与顶点距离左骨的比值计算得出,由于右0骨与该顶点的距离更近,所以分配到更多的权重
关于无权重骨骼时使用选项

使用场景是,如果在不添加左右辅助骨链的情况下删除顶点,则部分顶点权重会因为丢失了全部骨骼(因为被插件功能给删了),导致该顶点的权重会变成归属于模型第一根骨骼为了解决这种情况,特此增加该选项,在勾选无权重骨骼时使用并且添加了左右辅助骨链的情况下,再删除骨骼,则顶点被删除后,还有归属的顶点会根据还剩的归属骨骼进行权重分配,这点跟没有勾选添加左右辅助骨链的模式是一样的而此时没有归属的顶点,会自动寻找添加的左右骨链,将权重分配过去。
以下展示,添加左右辅助骨链下的完整的使用方式


功能介绍,按照排序依据对选中骨骼在骨骼列表中的上下顺序进行排序。
使用场景

有时候,我们手动创建头发物理的骨骼的时候,会从头发的末梢端开始创建,但是这个时候头发末端的骨骼会在列表中排列靠前,反而头发根部在列表中在最末尾可头发的亲子关系肯定是从头发的根部开始直到末梢,在PE里,也需要亲骨在列表中的排序要比子骨靠前才行,不然会红字报错,因此开发了此功能来对骨骼在列表中的顺序,依据坐标轴的某一轴进行排序。
使用方式如下

首先选中要排序的骨骼,然后根据需求在排序依据选择对应的排序坐标轴,根据上图所示,因为头发骨是从上到下的顺序,所以这里选择Y轴作为排序依据,然后点击骨骼先后排序就能完成选中骨骼的在列表中的排序。

状态的,如果不勾选,则仅改变选中骨骼在列表中的上下顺序,而不会改变骨骼的亲子关系,如下图所示



点击按钮下方的镜像创建拉条,可以在镜像创建选中模式和镜像匹配选中两种模式中切换以下将分别介绍这两种模式
模式1:镜像创建选中(默认)1.基本使用方式,如下图所示

在不勾选任何右侧选项的情况下,直接选中想要镜像的骨骼,并点击镜像创建选中则选中的骨骼将会按照X轴为对称轴(仅支持X轴镜像)创建镜像的骨骼字符替换左右2.字符替换:

如果选中的骨骼名含有字符左则镜像创建后的骨骼名会自动将左字符替换为右字符如下图所示

这里的左右字符可以自行更改,如果选中的参照骨骼是右侧的骨骼,可以修改成

字符替换右>左这样的形式,也可以替换成任意其他的字符(PS:中间的>可以点击,点击后交换左右框内的字符)如果替换前的字符不存在,比如不存在左字符,则创建的骨骼名将会按照字符替换右侧框内的字符-源骨骼名的方式显示,如下图所示

3.权重镜像:

在勾选了右侧的权重镜像功能后,创建完镜像骨骼后紧跟着会镜像权重,但是需要先添加镜像位置的顶点(添加的顶点不用太精确,主要是为了减少计算负担,要是闲麻烦,可以把整个模型的所有顶点都添加进去),使用方式如下图所示

如上图所示,先选中镜像位置的顶点,再点击添加顶点,记录完顶点后选中骨骼并点击镜像创建选中。操作完以后,如果确定镜像的权重没有问题,可以点击

清空按钮,将添加的顶点都清除,同时,下方的文字会显示已添加:0代表清空完毕,以便下一次操作。

5.刚体镜像以及J点镜像
模型窗口显示添加了哪些顶点。该两个功能都属于创建物理的功能,使用方式一样,所以放一起介绍。

如上图所示,选中要镜像的骨骼,然后勾选刚体镜像和J点镜像,最后点击镜像创建选中,则除了会创建镜像的骨骼以外,源骨骼所关联的刚体和J点也一并会在镜像位置创建出来。以上模式是创建不存在的镜像对象,下面的模式是在已有镜像对象的情况下,镜像处理源对象和镜像对象。
模式2:镜像匹配选中(默认)

点击按钮下方的拉条,则切换到 镜像匹配 模式


在镜像匹配模式下,也需要先选中骨骼,不过这个时候的多功能插件的骨骼列表发生了些许变化。字符替换首先选择参照的源骨骼,这个时候,插件会先根据字符替换中左边的字符


在如果存在的话,则将源骨骼(参照骨)和镜像骨显示在列表中,如果不存在的话,会尝试查找离源骨在镜像位置最近的骨骼,如上图所示。

如果此时发现源骨在镜像位置的骨骼还是不正确,此时可以手动点击不正确的镜像骨
框的模式

在下拉框中手动指定正确的镜像骨。以上操作完成后,我们得到了参照骨以及参照骨对应的镜像骨,如下图所示

这个时候,我们就可以开始进行镜像匹配操作了。镜像匹配和上一种镜像创建的其他操作方式大致上一样,只不过一个是在已经有镜像对象的情况下,一个是创建新的镜像对象,所以以下将不会再赘述,就简单展示一下。
1.镜像匹配:骨骼对称镜像

2镜像匹配:权重镜像

权重镜像比较消耗时间,所以请耐心等一下。
3镜像匹配:刚体+J点镜像


提供镜像参数的选项,在勾选该选项的情况下,选中骨骼并点击镜像匹配选中则不会对刚体和J点的位置进行更改,只会复制源刚体/J点的所有参数到镜像的刚体/J点中。


该功能的用处是将选中顶点的某个权重骨替换成另一根权重骨,使用方式如下

如上图所示,先选中要处理的顶点,然后在原骨骼的下拉框中选中替换前的骨骼,在目标骨骼的下拉框中选中替换后的骨骼,最后点击置换选中顶点的骨骼。则选中顶点中,权重骨中包含原骨骼的则会被替换成目标骨骼。
更改矢量粘贴模式
当前模式
绝对坐标模式
相对坐标模式下,Ctrl+C复制目的中心。Ctrl+V粘贴选中的目标整体移动到复制中心,不会重叠。
绝对坐标模式为PE默认,这是一个修改PE原有功能的东西。
PE默认情况下是绝对坐标模式,如下图所示

这种情况下矢量粘贴的目标全部会汇集到矢量复制的点中。

这种情况下矢量粘贴的目标全部会汇集到矢量复制的点中

在多功能插件中点击更改矢量粘贴模式则当前模式下方的字会更改为相对坐标模式。此时使用矢量粘贴,则所有选中对象整体会移到矢量复制选中的中心点中,如上图所示。

点击启动顶点软选择模式会显示如下的窗口

先介绍一下该功能的主要用处。该功能主要是用于在制作表情中,方便拉动顶点时同时带动附近的顶点,效果如下。

如上图所示,拉动一个顶点时,附近的顶点也会跟着被移动,这就是该功能的最主要的用处,然后各种选项都是对该功能的补充。
本教程详细介绍了PE多功能插件的安装、主界面嵌入功能以及核心的“多功能信息处理插件”的各项实用功能,旨在帮助用户更高效地进行PmxEditor的汉化、模型骨骼处理、UV操作、物理刚体镜像等操作。请根据实际需求参考对应章节的说明进行操作。